Diodes Incorporated AP39811 Primärseitig geregelte Leistungsschaltanlage
Die Diodes Inc. AP39811 primärseitig geregelte Leistungsschaltanlage enthält einen primärseitigen Controller und einen n-Kanal-Leistungs-MOSFET für Ladegeräte von Rasierapparaten. Der AP39811 bietet eine einfach zu erreichende gezielte Slant-IV-Kurve ohne einen Optokoppler und eine sekundäre Steuerschaltung. Ein Widerstand, der zwischen dem FB-Pin und dem CPR-Pin verbunden ist, wird eingeführt, um die Anstiegsrate der Slant-IV-Kurve anzupassen.Die AP39811 Schaltanlage arbeitet im Pulsfrequenzmodulationsmodus (PFM) und Spitzenstrom-Amplitudenmodulationsmodus (AM), um eine feinabgestimmte Frequenzkurve innerhalb des gesamten Leistungsbereichs zu bilden. Dadurch kann der AP39811 einen hohen durchschnittlichen Wirkungsgrad erzielen und hörbares Rauschen vermeiden.
Die AP39811 primärseitig geregelte Leistungsschaltanlage bietet umfassende Schutzfunktionen ohne zusätzliche Schaltungen. Das Bauteil enthält einen VCC-Überspannungsschutz, einen Ausgangs-Überspannungsschutz, einen XFMR-Anti-Sättigungsschutz, einen offenen Bulk-Kondensatorenschutz, einen offenen Regelkreisschutz und einen Übertemperaturschutz. Die AP39811 primärseitig geregelte Leistungsschaltanlage ist in einem SO-7-Gehäuse erhältlich.
Merkmale
- Primärseitenregelung für die Eliminierung von Optokopplern
- Integrierter 650-V-Leistungs-MOSFET
- Slant-IV-Kurvensteuerung
- Nulllast-Eingangsleistung: 75 mW
- Flyback-Topologie im DCM-Betrieb
- Externe einstellbare Leitungskompensation für CC
- AM-/PFM-Betriebsart mit mehreren Segmenten zur Verbesserung der Audio-Rauschunterdrückung und des Wirkungsgrads
- Frequenz-Jitter zur Verbesserung der System-EMI
- Valley-On für einen höheren Wirkungsgrad und ein besseres EMI-Verhalten
- Mehrere Schutzfunktionen
- Überspannungsschutz (OVP)
- Offener Bulk-Kondensatorenschutz
- Transformator-Sättigungsschutz (TSP) über die primäre Spitzenstrombegrenzung
- Interner Übertemperaturschutz (OTP)
- SO-7-Gehäuse
- Vollständig RoHS-konform und völlig bleifrei
- Halogen- und antimonfreies umweltfreundliches Bauteil
Applikationen
- Ladegerät für Rasierapparat
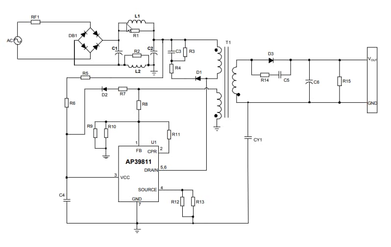
Typische Applikations-Schaltung
