Diodes Incorporated AP3928 Universal-AC-Abwärtsleistungsschalter
Der Diodes Incorporated AP3928 Universal-AC-Abwärtsleistungsschalter ist für Haushaltsgeräte und IoT-Applikationen mit einer nicht-isolierten Abwärtslösung ausgelegt. Der AP3928 enthält einen leistungsstarken 700-V-MOSFET und ist auf eine einfach gewickelte Induktivität abgestimmt. Dieses hohe Maß an Integration führt dazu, dass nur eine geringe Anzahl von externen Komponenten erforderlich ist und eine kostengünstige Stücklistenlösung (BOM) ermöglicht wird.Der AP3928 Universal-AC-Abwärtsleistungsschalter von Diodes bietet einen hohen Ausgangsstrom, eine ausgezeichnete Konstantspannungsregelung und einen hohen Umwandlungswirkungsgrad. Der Spitzenstrom und die Schaltfrequenz wird bei einer Reduzierung der Last kontinuierlich gesenkt, wodurch eine hervorragende Leistung bei geringer Last erreicht und der Gesamtsystemwirkungsgrad verbessert wird.
Mehrere Schutzfunktionen auf dem AP3928 Schalter erhöhen die Sicherheit und Zuverlässigkeit des Systems. Diese Schutzfunktionen umfassen einen Übertemperaturschutz, eine Unterspannungssperrfunktion, eine Ausgangs-Kurzschluss-Sicherung, ein Überlastschutz und ein offener Schleifenschutz.
Der AP3928 wird im SO-8-Gehäuse (Standard) angeboten.
Merkmale
- Universal-Eingangsbereich: 85 VAC bis 300 VAC
- Interner MOSFET von 700 V
- Maximaler Spitzenstrom: 1,1 A (typisch)
- Maximaler Nennausgangsstrom: 600 mA
- Ausgangsleistung: bis zu 10 W
- <30 mW Leerlaufleistung mit externer Vorspannung
- Frequenzmodulation zur Unterdrückung von EMI
- OTP (Übertemperaturschutz), OLP (Überlastschutz), SCP (Kurzschluss-Sicherung)
- Weniger Komponenten
- Lösung mit kaum wahrnehmbarem Rauschen
- SO-8-Gehäuse (Standard)
- Vollständig RoHs-konform und bleifrei
- Halogen- und antimonfreies, umweltfreundliches Bauteil
Applikationen
- Haushaltsgeräte
- IoT-Applikationen
- Industriesteuerungen
- Standby- und Hilfsstromversorgungen
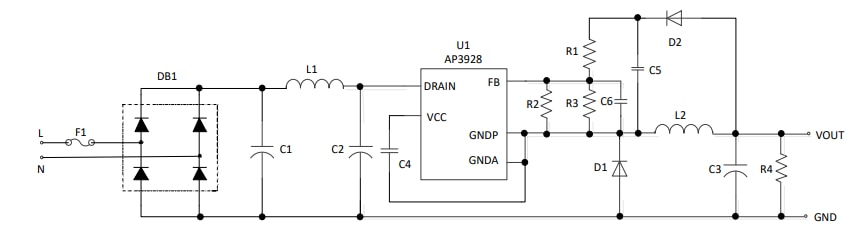
Typische Applikation
Blockdiagramm
Pin-Belegungen
