Diodes Incorporated AP3304 Multimodus-PWM-Controller
Der Diodes Incorporated AP3304 Multimodus-PWM-Controller ist für eine hohe Leistungsfähigkeit, einen niedrigen Standby-Stromverbrauch und kostengünstige Offline-Sperrwandler optimiert. Dieser PWM-Controller verfügt über eine Spitzenstromsteuerung, eine Multimodus-Steuerung mit CCM+QR, einen niedrigen Einschaltstrom von 1 μA und einen Soft-Start während des Anlaufprozesses. Der AP3304 PWM-Controller bei geringer Last wird im Burst-Modus mit einer Schaltfrequenz von 23 kHz betrieben, um den Standby-Stromverbrauch zu reduzieren und ein hörbares Rauschen zu vermeiden. Wenn sich die Last erhöht, wechselt der IC in den QR-Modus mit Frequenz-Foldback, um den Systemwirkungsgrad und die EMI-Leistung zu erhöhen. Der AP3304 Multimodus-PWM-Controller bietet eine integrierte Frequenz-Dithering-Funktion zur Reduzierung von EMI-Emissionen. Typische Applikationen umfassen AC/DC-Schaltadapter-Ladegerät, ATX/BTX-Notstromversorgung, Netzgerät für Set-Top-Boxen und Schaltnetzteil mit offener Bauart.Merkmale
- Sehr geringer Anlaufstrom
- Multimodus-Steuerung mit CCM+QR
- Soft-Start während der Inbetriebnahme
- Frequenz-Foldback für einen hohen durchschnittlichen Wirkungsgrad
- Konstantüberstromschutz (OCP)
- Sekundärspulen-Kurzschluss-Sicherung mit FOCP
- Integrierte Frequenz-Dithering-Funktion zur Reduzierung der EMI-Emission
- Nützlicher Pin-Fehlerschutz:
- Potentialfreier SENSE-Pin
- FB/Optokoppler offen/kurz
- Umfassende Systemschutzfunktion:
- VCC-Überspannungsschutz (VOVP)
- Überlastschutz (OLP)
- Spannungsabfallschutz (BNO, Brown-Out)
- Sekundärseitiger OVP (SOVP) und UVP (SUVP)
- Mini-Gehäusegröße von SOT26 (Typ A1)
- Bleifrei und vollständig RoHS-konform
- Halogen- und antimonfreies umweltfreundliches Bauteil
Applikationen
- AC/DC-Schaltadapter/-Ladegerät
- ATX/BTX-Hilfsversorgung
- Set-Top-Box(STB)-Stromversorgung
- Schaltnetzteil mit offener Bauart
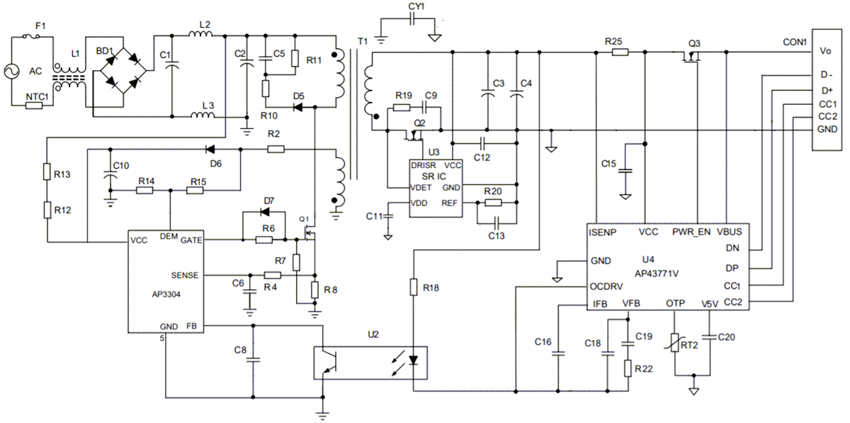
Typische Applikations-Schaltung
Blockdiagramm
Veröffentlichungsdatum: 2021-11-04
| Aktualisiert: 2022-03-11
