Diodes Incorporated AL8116 Signalschnittstellen-Controller zur Verdunkelung
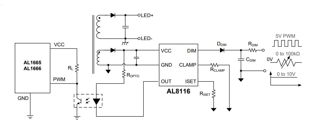
Der flexible 0-V- bis 10-V-Signalschnittstellen-Controller zur Verdunkelung AL8116 von Diodes Incorporated ermöglicht die Umwandlung von drei verschiedenen Eingängen des Dimmertyps. Dazu gehören eine lineare 0-V- bis 10-V-DC-Verdunkelung, ein Tastverhältnis-PWM-Signal (Pulsweitenmodulation) von 0 bis 100 % und ein einfaches ohmsches Potentiometer zu einem Ausgangs-PWM-Signal. Der Controller AL8116 verfügt über einen breiten Eingangsspannungsbereich von 10 V bis 56 V und bietet eine Isolierungsverdunkelungssteuerung über einen Optokoppler zum primärseitigen LED-Treiber.Der flexible Controller AL8116 bietet einen DIM-Pin-Ausgang, der einen einstellbaren, genauen Bias-Strom ermöglicht und sich hervorragend für aktive als auch passive 0-V- bis 10-V-Dimmer oder Potentiometer eignet. Der flexible 0-V- bis 10-V-Signalschnittstellen-Controller zur Verdunkelung AL8116 von Diodes Inc. verfügt über eine Ausgangs-Tastverhältnisgenauigkeit von ±2,5 %; das minimale Ausgangstastverhältnis kann über den CLAMP-Pin-Widerstand eingestellt werden. Der AL8116 bietet Schutzfunktionen, wie z. B. einen internen, automatisch wiederherstellbaren Übertemperaturschutz.
Der flexible 0-V- bis 10-V-Signalschnittstellen-Controller zur Verdunkelung AL8116 minimiert den Platzbedarf auf der Platine sowie die Anzahl externer Komponenten in einem SOT26-Gehäuse (Typ CJ).
Merkmale
- Großer VCC -Betriebsbereich von 10 V bis 56 V
- Niedriger Betriebsstrom (600 µA typisch)
- Dimmertyp mit hoher Genauigkeit
- Spannungspotential: 0/1 V bis 10 V
- PWM-Verdunkelung von 0,2 kHz bis 10 kHz
- Potentiometer von 0 bis 100 kΩ
- Einstellbare Bias-Stromquelle des DIM-Pins
- Genaue Ausgangstastverhältnis-Toleranz von ±2,5 %
- Einstellbares minimale Ausgangs-PWM-Tastverhältnis: 8 %, 6 %, 4 % und 2 %
- Integrierter Übertemperaturschutz für Chip
- Bleifrei und vollständig RoHS-konform
- Halogen- und antimonfreies umweltfreundliches Bauteil
Applikationen
- Dimmbare Leuchten von 0 V bis 10 V
- Dimmbares LED-Netzteil
- Dimming-Steuergeräte
- Kommerzielle LED-Beleuchtung
- Smart-LED-Beleuchtung
- Gebäudebeleuchtung
- Hochregalbeleuchtung
- Beleuchtungs-Stromversorgung
- Offline-Nachrüstung
- Straßenlampen
Typische Applikations-Schaltung
Funktionales Blockdiagramm
