Apex Microtechnology PA09 Power Amplifiers
Apex Microtechnology PA09 Power Amplifiers feature a 2A continuous current and a 5A peak current with 80V power. The amplifiers drive various loads from DC through the video frequency range. The Apex Microtechnology PA09 has excellent input accuracy with a dual monolithic FET input transistor cascoded by two high-voltage transistors for outstanding common-mode characteristics. All internal current and voltage levels are referenced to a Zener diode biased on by a current source. This feature allows the PA09 to exhibit superior DC and AC stability over a wide supply and temperature range.Features
- 5A peak rating power MOS technology
- 150MHz high gain-bandwidth product
- 200V/μs very fast slew rate
- Thermal shutoff protected output stage
- Class A/B output excellent linearity
- ±12V to ±40V wide supply range
- FET input low bias current, low noise
Applications
- Video distribution and amplification
- High-speed deflection circuits
- Power transducers to 2MHz
- Coaxial line drivers
- Power LED or laser diode excitation
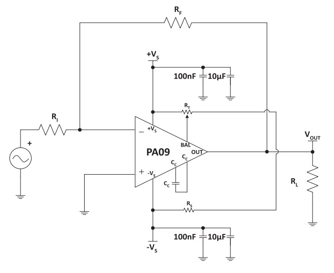
Typical Connection
Veröffentlichungsdatum: 2020-08-25
| Aktualisiert: 2024-04-12
