Analog Devices / Maxim Integrated TMC6100 Leistungstreiber für BLDC-/PMSM-Motoren
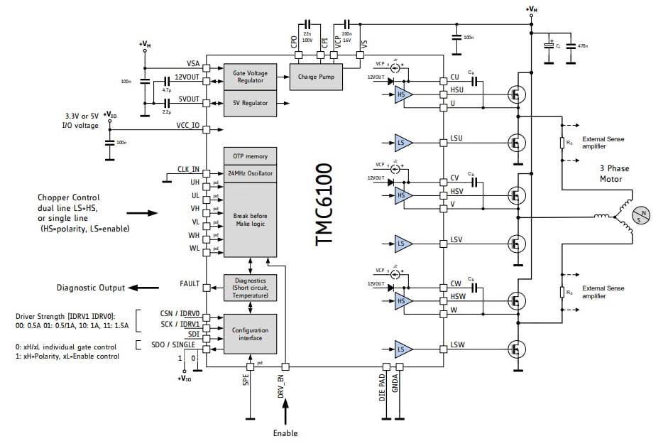
Der Leistungstreiber TMC6100 für BLDC/PMSM-Motoren von Analog Devices Inc. implementiert sechs externe MOSFETs zur Steuerung von Motoren von Watt bis Kilowatt. Die softwaregesteuerte Antriebsstärke ermöglicht eine systeminterne EME-Optimierung.Der ADI TMC6100 Leistungstreiber bietet programmierbare Sicherheitsfunktionen wie Kurzschlusserkennung und Übertemperaturschwellen zusammen mit einer SPI-Schnittstelle zur Diagnose, die robuste und zuverlässige Designs ermöglichen. Der TMC6100 benötigt nur ein Minimum an externen Komponenten, um
ein robustes Laufwerk mit vollständigem Schutz und Diagnose zu bauen.
Merkmale
- 3-Phasen-Motoren mit bis zu 100 A Spulenstrom (externe MOSFETs)
- Spannungsbereich: 8 bis 60 V DC
- Programmierbarer Gate-Treiber: 0,5 A/1 A/1,5 A
- Vollständige Schutz- und Diagnosefunktionen über SPI-Schnittstelle
- Gate-Abschaltungsantrieb mit sicherem Sperrwiderstand von 1 Ω (LS)/1,3 Ω (HS)
- SPI-gesteuerter und eigenständiger Betrieb
- Ladepumpe für Betrieb mit Tastverhältnis von 100 %
- Optionale Break-Before-Make-Logikschaltung (BBM) für Einkanalsteuerung
- Programmierbarer Kurzschluss- und Überlaststromschwellenwert und Wiederholungsversuch
- Programmierbare Steuerschnittstelle mit 3- oder 6-Kanal-Antrieb
- Vollständiger Schutz und Diagnosefunktionen
- Kompaktes QFN-Gehäuse von 7 mm x 7 mm
- Doppelter Pinabstand für sicheren Betrieb bei Hochspannung
Applikationen
- PMSM-FOC-Antriebe und BLDC-Motoren
- Industrieantriebe
- Fabrikautomatisierung
- Laborautomatisierung
- Robotik
- CNC-Maschinen
- Textilmaschinen
- Pumpen
- Überwachungskameras
- Heimautomatisierung
- Drucker
Blockdiagramm
Eigenständige Applikation
Videos
Veröffentlichungsdatum: 2021-03-26
| Aktualisiert: 2026-02-03
