Analog Devices / Maxim Integrated SC1905 HF-Leistungsverstärker-Linearisierer

Maxim Integrated SC1905 HF-Leistungsverstärker-Linearisierer sind eine vollständig anpassbare RFin/RFout-Vorverzerrungs-Linearisierungslösung, die für eine große Auswahl von Verstärkern, Leistungsstufen und Kommunikationsprotokollen optimiert ist. Mithilfe des PA-Ausgangs und der Eingangssignale erzeugt der SC1905 adaptiv eine optimierte Korrekturfunktion zur Reduzierung der selbst erzeugten Verzerrungen und Beeinträchtigungen des PAs. Der SC1905 ist für den Betrieb über große Signalbandbreiten fähig und verbraucht mit der analogen HF-Bereichs-Signalverarbeitung sehr wenig Strom. Der SC1905 eignet sich hervorragend für die 4G- und 5G-Mobilfunkinfrastruktur, PAs, Ausgangsleistung und PA-Linearisierungsapplikationen.

Merkmale

  • RFin/RFout-PA-Linearisierer-SoC im Standard-CMOS
    • Vollständig anpassbare Korrektur
  • Externe Referenztakt-Unterstützung: 10 MHz, 13 MHz, 15,36 MHz, 19,2 MHz, 20 MHz, 26 MHz und 30,72 MHz
  • Geringer Stromverbrauch: 1.280 mW
  • Frequenzbereich: 698 MHz bis 3.800 MHz
  • Eingangssignalbandbreite: 5 MHz bis 100 MHz
  • In einem QFN-Gehäuse von 9 mm x 9 mm untergebracht
  • Gehäusebetriebstemperatur: -40 °C bis +105 °C
  • Vollständig RoHS-konform, umweltfreundliches Material
  • Bedienkomfort
    • Integrierte RFin/RFout-Lösung
    • Verringerte SW-Entwicklung
  • Reduziert den System-Stromverbrauch und OPEX
  • Reduziert die BOM-Kosten, den Platzbedarf und das Gesamtvolumen
    • Kleineres Netzteil, kleinerer Kühlkörper und kleineres Gehäuse
    • Kleine Implementierungsgröße (<6,5 cm2)

Applikationen

  • 4G- und 5G-Mobilfunkinfrastruktur
    • Single-/Multi-Carrier, Multistandard: WCDMA, LTE und TD-LTE
    • BTS-Verstärker, RRH, Booster-Verstärker, Repeater, kleine Zellen, Mikrozellen, Picozellen, DAS, AAS und MIMO-Systeme
  • Große Auswahl von PAs und Ausgangsleistung
    • Verstärker: Klasse A/AB und Doherty
    • PA-Prozess: LDMOS, GaN, GaAs und InGaP
  • Jede Applikation, die eine PA-Linearisierung erfordert

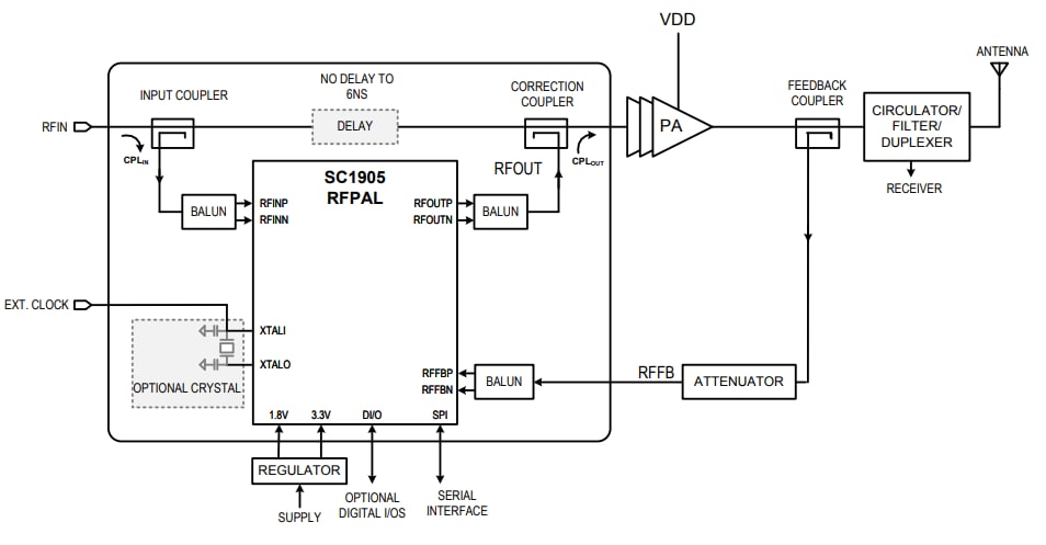
Typische Applikations-Schaltung

Applikations-Schaltungsdiagramm - Analog Devices / Maxim Integrated SC1905 HF-Leistungsverstärker-Linearisierer
Veröffentlichungsdatum: 2019-01-18 | Aktualisiert: 2023-04-21