Analog Devices / Maxim Integrated MAX98365 Evaluierungssystem
Das Analog Devices MAX98365 Evaluationssystem ist ein gründlich getestetes und vollständig montiertes System zur Evaluierung der Klasse-D-Audioverstärker MAX98365x. Dieses System bietet einen Single-Versorgungsbetrieb von 3 V bis 14 V mit fünf wählbaren Verstärkungen (9,5 dB, 12,5 dB, 15,5 dB, 18,5 dB und 21,5 dB) und filterlosem Betrieb. Die Hardware-Einrichtung des Systems ist einfach, kompakt und erfordert keine Werkzeuge oder spezielle Software. Das Evaluationssystem von Analog Devices besteht aus dem MAX98365 Development (DEV) Board, dem Maxim Audio Interface Board III und einem Micro-USB-Kabel.Merkmale
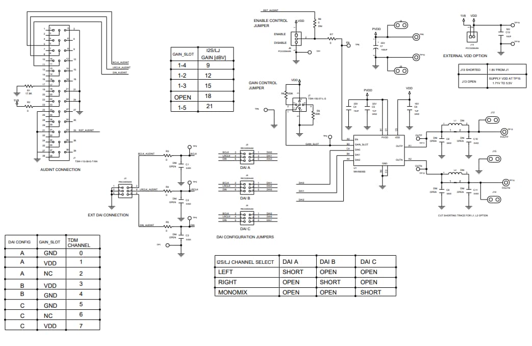
- 3 V bis 14 V: Betrieb mit einer Versorgungsspannung
- I2S-, linksausgerichteter oder TDM-Eingang
- Audiokanalauswahl (links, rechts und Mono-Mischung)
- Fünf wählbare Verstärkungen (9,5 dB, 12,5 dB, 15,5 dB, 18,5 dB und 21,5 dB)
- Filterloser Betrieb
- Niedrige EMI
- Einfache Hardware-Einrichtung
MAX98365 Development Board
Das MAX98365 Development Board wird zusammen mit AUDINT3 und einer externen Versorgung für PVDD verwendet. Das Development Board benötigt zwei externe Stromversorgungen, eine für PVDD und VDD.
Audio Interface Board III
Das Audio Interface Board III (AUDINT3) vereinfacht die Evaluierung des Entwicklungsboards MAX98365. Mit dem AUDINT3 verfügt das Development Board über eine Reihe von Funktionen, die den Betrieb des Boards ohne zusätzliche Audioausrüstung ermöglichen. Die Hauptkomponenten des AUDINT3 sind LOD-Versorgungsspannungen und die USB-PCM-Schnittstelle. Das AUDINT3-Board kann auch Testsignaltöne verschiedener Arten, Frequenzen und Amplituden erzeugen.
MAX98365 Development Board – Schaltplan
Veröffentlichungsdatum: 2022-04-18
| Aktualisiert: 2023-04-14
