Analog Devices / Maxim Integrated MAX38911 WLP-Evaluierungskit
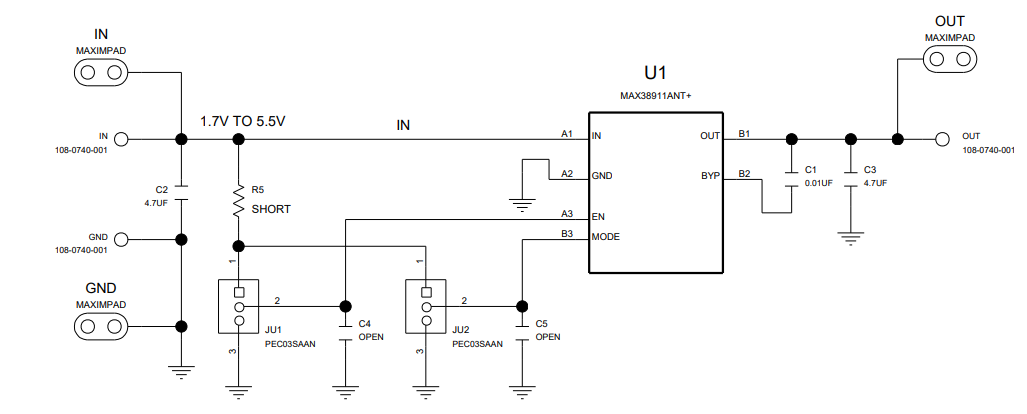
Das Analog Devices Inc. MAX38911 WLP-Evaluierungskit ist für die schnelle und einfache Demonstration des MAX38911 in einem WLP-Gehäuse ausgelegt. Die MAX38911 LDO-Linearregler mit Stromsparmodus liefern einen Laststrom bis zu 500 mA mit einem Ausgangsrauschen von nur 12 µVRMS von 10 Hz bis 100 kHz. Das MAX38911 WLP-Evaluierungskit von ADI verfügt über den installierten MAX38911ANT+ (Ausgang von 1,8 V).Merkmale
- Evaluiert den MAX38911 in einem 6-Ball-WLP-Gehäuse (1,42 mm x 0,83 mm)
- Eingangsbereich: 1,7 V bis 5,5 V
- Werkseitig voreingestellte Ausgangsspannung (mit IC-Ersatz): 0,8 V bis 5,0 V
- Ausgangsstrom: bis zu 500 mA
- Steckbrücken-wählbare Betriebsmodi
- Bewährtes 2-lagiges Kupfer-PCB-Layout von 1 oz
- Zeichnet sich durch eine kompakte Lösungsgröße aus
- Vollständig bestückt und getestet
Erforderliche Ausrüstung
- MAX38911 WLP-Evaluierungskit
- 1-A-DC-Netzteil von 5,5 V
- Fähig zu einer elektronischen Last von 500 mA
- Digitales Voltmeter (DVM)
Schaltplan
Veröffentlichungsdatum: 2021-02-03
| Aktualisiert: 2023-04-14
