Analog Devices Inc. MAX20028 Integrierter Leistungsmanagement-Schaltkreis

Der Analog Devices MAX20028 integrierte Leistungsmanagement-Schaltkreis (PMIC) ist ein 2,1-MHz-Mehrkanal-DC/DC-Wandler, der für Fahrzeuganwendungen ausgelegt ist. Die MAX20028 enthält einen Abwärtswandler mit hoher Spannung (OOUT1), der direkt von einer Autobatterie betrieben werden kann, und zwei Abwärtswandler mit niedriger Spannung (OUT2/OUT3), die von OUT1 in einem kleinen Footprint kaskadiert werden. Der MAX20028 verbraucht unter Nulllast-Bedingungen einen Ruhestrom von nur 30µA, was ihn ideal für Fahrzeuganwendungenmacht.

Der MAX20028 PMIC-Controller (OUT1) von ADI arbeitet ununterbrochen mit einer Spannung von bis zu 36 V und ist vor Lastabwurf-Transienten von bis zu 42 V geschützt. Das Bauteil bietet eine Pin-wählbare Frequenzoption von entweder 2,1 MHz oder eine werkseitig eingestellte Frequenz für 1,05 MHz, 525 kHz, 420 kHz oder 350 kHz. Die synchronen DC/DC-Abwärtswandler mit niedriger Spannung werden direkt von OUT1 betrieben und können einen Ausgangsstrom von bis zu 3 A liefern. Der MAX20028 bietet einen Frequenzspreizungs-Freigabeeingang (SSEN), um bei Bedarf eine schnelle Verbesserung von elektromoagnetischen Störungen zu ermöglichen.

Zu den Schutzfunktionen gehören Übertemperatur-Abschaltung und Überstrombegrenzung. Der MAX20028 ist in einem seitenbenetzbaren 32-Pin-TQFN-EP-Gehäuse (5 mm x 5 mm x 0,75 mm) untergebracht und für den Betrieb über einen Automotive-Temperaturbereich von -40 °C bis +125 °C ausgelegt.

Merkmale

  • DC/DC-Spannungsregler mit hohem Wirkungsgrad spart Strom
    • Betriebsversorgungsspannung von 3,5 V bis 36 V
    • Pin-wählbare, feste oder über einen Widerstandsteiler einstellbare Ausgangsspannung
    • 350 kHz bis 2,1 MHz Betrieb
    • Ruhestrom von 30 μA mit DC/DC-Wandler aktiviert
  • 2,1-MHz-Zweikanal-DC/DC Wandler mit integrierten FETs sparen Platz
    • OUT2 und OUT3 sind von OUT1 kaskadiert, wodurch der Wirkungsgrad verbessert wird
    • Ausgangsstrom von 3 A
    • Ausgangsspannung: 0,8 V bis 3,95 V
    • 25 % niedrigere COUT2 und COUT3 im Vergleich zum MAX16993
    • Feste oder mit Widerstandsteiler-einstellbare Ausgangsspannung
    • 180 ° phasenverschobener Betrieb
  • Hohe Genauigkeit um ASIL-Spezifikationen zu erfüllen
    • ±1 % FB-Genauigkeit, ±2 % Ausgangsspannungsgenauigkeit und ±0,5 % OV/UV-Genauigkeit
    • Hervorragendes Lasttransienten-Einschwingverhalten
  • Robust für die Automotive-Umgebung
    • Strommodus-Architektur mit erzwungenen PWM- und Skip-Betriebsmodi
    • Frequenzsynchronisierungs-Ein-/Ausgang reduziert das Systemrauschen
    • Individuelle Freigabeeingänge und RESET1-Ausgänge
    • Übertemperaturschutz und Kurzschluss-Sicherung
    • AECQ-100-qualifiziert

Applikationen

  • Fahrzeuganwendungen
  • Industrieapplikationen
  • Erweiterte Fahrerassistenzsysteme (FAS)

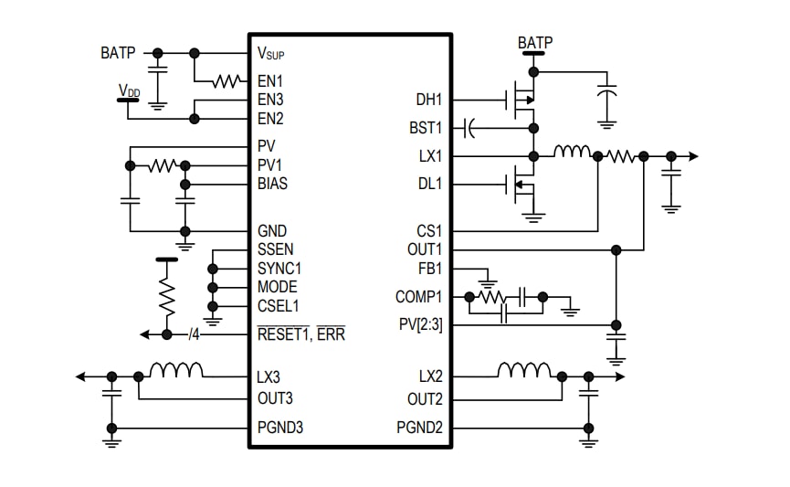
Vereinfacht Schaltschema

Schaltplan - Analog Devices Inc. MAX20028 Integrierter Leistungsmanagement-Schaltkreis

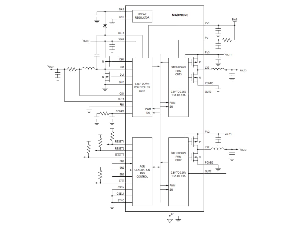
Typische Anwendungsschaltung

Applikations-Schaltungsdiagramm - Analog Devices Inc. MAX20028 Integrierter Leistungsmanagement-Schaltkreis
Veröffentlichungsdatum: 2020-06-05 | Aktualisiert: 2024-05-29