Analog Devices / Maxim Integrated MAX14914EVKIT Evaluierungskit
Maxim MAX14914EVKIT Evaluierungskit bietet ein bewährtes Design zur Evaluierung des MAX14914. Der MAX14914 ist ein konfigurierbarer industrieller Digitalausgangs-/Digitaleingangstreiber. Das Evaluierungskit ermöglicht die Steuerung des MAX14914 entweder als Digitalausgang (entweder im High-Side- oder Push-Pull-Modus) oder als Digitaleingang mit einfachen Steckbrücken-Einstellungen. Das Evaluierungskit muss von einer externen 24-V-Stromversorgung betrieben werden und bietet einen Stromverbrauch von bis zu 1,3 A (max.) bei Volllast. Das MAX14914EVKIT enthält einen vorinstallierten MAX14914ATE+ und ist in einem 16-Pin-TQFN-EP-Gehäuse von 4 x 4 mm erhältlich.Merkmale
- Robuster Betrieb mit einer großen Auswahl von Eingangsspannungen und Lastbedingungen
- Temperaturbereich: -40 °C bis 125 °C
- On-Board-LED-Anzeige von Status und Fehlerbedingungen
- Verpolungsschutz für Versorgungsspannung
- Bewährtes PCB-Layout
- Vollständig bestückt und getestet
Lieferumfang Kit
- MAX14914 EV-Kit
- Stromversorgung von 24 V
- Voltmeter
- Funktionsgenerator (optional)
- Oszillloskop (optional)
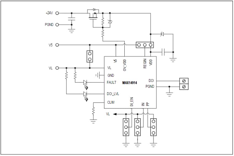
MAX14914EVKIT Blockdiagramm
Veröffentlichungsdatum: 2017-03-10
| Aktualisiert: 2023-04-11
