Analog Devices Inc. LTC7817 Buck/Buck/Boost Controller mit Dreifach-Ausgang
Analog Devices Inc. LTC7817 Buck/Buck/Boost Controller mit Dreifach-Ausgang steuern alle n-Kanal-Leistungs-MOSFET-Stufen an. Die LTC7817 Controller nutzen eine Konstantfrequenz-Strommodus-Architektur, die eine phasenstarre Schaltfrequenz von bis zu 3 MHz ermöglicht. Der LTC7817 wird über einen großen Eingangsversorgungsbereich von 4,5 V bis 40 V betrieben. Wenn der LTC7817 vom Ausgang des Aufwärtswandlers oder einer anderen Hilfsversorgung vorgespannt wird, kann er nach der Inbetriebnahme von einer Eingangsversorgung so niedrig wie 1 V betrieben werden.Der LTC7817 von ADI unterstützt einen sehr niedrigen Nulllast-Ruhestrom, der die Betriebslaufzeit in batteriebetriebenen Systemen verlängert. Die OPTI-LOOP®-Kompensation ermöglicht die Optimierung des Einschwingverhaltens über eine große Auswahl von Ausgangskapazitäts- und ESR-Werten. Der LTC7817 verfügt über eine präzise 0,8-V-Referenz für den Abwärtswandler, eine 1,2-V-Referenz für den Aufwärtswandler und eine Anzeige des Power-Good-Ausgangs. Die synchrone Aufwärts-Pass-Thru-Funktion des LTC7817 reduziert Verluste in Start-/Stopp-Fahrzeuganwendungen.
Merkmale
- Synchrone Dual-Buck- und Einzel-Boost-Controller
- Niedriger IQ von 14 μA (14,0 V bis 3,3 V, Kanal 1 eingeschaltet)
- Die Regelung der Ausgänge wird während dem Kaltstart bis hinunter zu einer Eingangsversorgungsspannung von 1 V aufrechterhalten
- Großer Vorspannungs-Eingangsspannungsbereich: 4,5 V bis 40 V
- Abwärts- und Aufwärts-Ausgangsspannungen von bis zu 40 V
- RSENSE- oder DCR-Strommessung
- Pass-Thru™-Betrieb mit 100 % Tastverhältnis für synchronen Aufwärts-MOSFET
- Programmierbare Festfrequenz (100 kHz bis 3 MHz)
- Phasenstarre Frequenz (100 kHz bis 3 MHz)
- Wählbarer Dauer-, Pulse-Skipping- oder Burst-Modus-Betrieb mit geringer Welligkeit bei leichten Lasten
- 99 % Tastverhältnisbetrieb mit geringem Dropout
- Niedriger Abschalt-IQ von 1,5 μA
- Kleines 38-Pin-QFN-Gehäuse von 5 mm × 7 mm
- AEC-Q100-Qualifizierung für Fahrzeuganwendungen noch ausstehend
Applikationen
- Fahrzeuganwendungen und Transportwesen
- Industrie
- Militär/Avionik
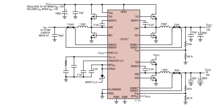
Typische Applikation
Veröffentlichungsdatum: 2020-10-14
| Aktualisiert: 2024-11-19
