Analog Devices Inc. LTC7805 Synchroner Abwärtsregler
Der Analog Devices Inc. LTC7805 synchrone Abwärtsregler ist ein leistungsstarker synchroner Dual-Abwärts-DC/DC-Schaltregler-Controller, der alle n-Kanal-Leistungs-MOSFET-Stufen ansteuert. Die Konstantfrequenz-Strommodus-Architektur ermöglicht eine phasenstarre Schaltfrequenz von bis zu 3 MHz. Der LTC7805 wird über einen großen Eingangsversorgungsbereich von 4,5 V bis 40 V betrieben. Leistungsverlust und Versorgungsrauschen werden durch den Betrieb der beiden Controller-Ausgangsstufen phasenverschoben reduziert.Die Betriebslaufzeit in batteriebetriebenen Systemen wird mit einem sehr niedrigen Nulllast-Ruhestrom verlängert. Die OPTI-LOOP®-Kompensation ermöglicht die Optimierung des Einschwingverhaltens über eine große Auswahl von Ausgangskapazitäts- und ESR-Werten. Der LTC7805 verfügt über eine Präzisions-Referenz von 0,8 V und Power-Good-Ausgangsanzeigen. Der MODE-Pin wählt zwischen einem Burst-Modus-Betrieb, einem impulsüberspringenden Modus oder einem kontinuierlichen Induktivitäts-Strommodus bei leichten Lasten aus.
Darüber hinaus verfügt der LTC7805 von Analog Devices Inc. über einen Frequenzspreizungsbetrieb, der das abgestrahlte und leitungsgeführte Rauschen auf sowohl der Eingangs- als auch Ausgangsversorgung erheblich reduziert und dadurch die Einhaltung der EMI-Standards (elektromagnetische Störung, EMI) vereinfacht.
Merkmale
- Großer Eingangsspannungsbereich: 4,5 V bis 40 V
- Großer Ausgangsspannungsbereich: 0,8 V bis 40 V
- Betrieb mit niedrigem IQ
- 14 μA (14 V bis 3,3 V, Kanal 1 eingeschaltet)
- Fähig zu Pass-Thru™/100 % Tastverhältnis
- Frequenzspreizungsbetrieb
- RSENSE- oder DCR-Strommessung
- Um 180° phasenverschobener Betrieb zur Reduktion der erforderlichen Eingangskapazität und des durch die Stromversorgung hervorgerufenen Rauschens
- Programmierbare Festfrequenz (100 kHz bis 3 MHz)
- Phasenstarre Frequenz (100 kHz bis 3 MHz)
- Wählbarer Dauerbetrieb, impulsüberspringender oder Burst Mode®-Betrieb mit niedriger Welligkeit bei leichten Lasten
- Power-Good-Ausgangsspannungsüberwachung
- Interner LDO versorgt den Gate-Drive von VIN oder EXTVCC
- Niedriger Abschalt-IQ: 1,5 μA
- Seitlich benetzbares 28-Pin-QFN-Gehäuse von 4 mm × 5 mm
- AEC-Q100-Qualifizierung für Fahrzeuganwendungen noch ausstehend
Applikationen
- Fahrzeuganwendungen und Transportwesen
- Industrie
- Militär/Avionik
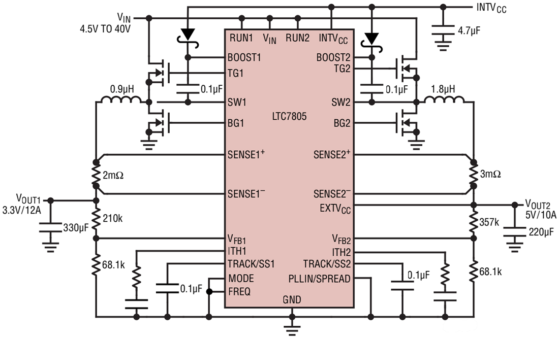
Typische Applikation
