Analog Devices Inc. LT8550 Vierphasen-DC/DC-Expander
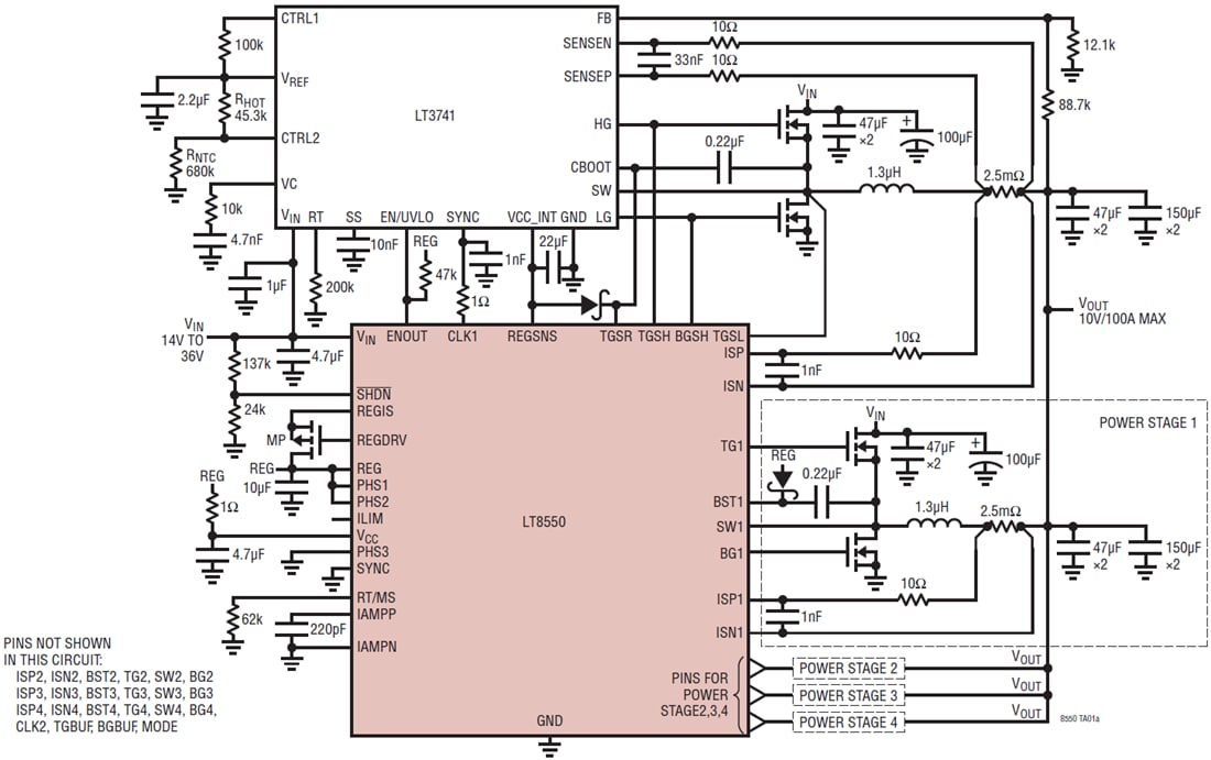
Der Analog Devices Inc. LT8550 Vierphasen-DC/DC-Expander ist ein Multiphasen-Expander für synchrone DC/DC-Abwärtswandler. Das Bauteil wird zusammen mit einem beliebigen DC/DC-Abwärtswandler zur Erhöhung der Laststromkapazität betrieben, indem zusätzliche Phasen hinzugefügt werden, die gegeneinander versetzt getaktet werden, um die Stromwelligkeit und Filterkapazität zu reduzieren. Diese Funktion kann Phasen einfach hinzufügen, ohne dass ein Routing von empfindlichen Rückkopplungs- und Steuersignalen erforderlich ist. Der LT8550 enthält Gate-Treiber und kann bis zu vier Abwärtsphasen pro Bauteil hinzufügen. Mehrere LT8550s können für bis zu 18 Phasen verwendet werden. Das Bauteil führt eine genaue Überwachung und Anpassung des Stroms aller Kanäle durch, um eine ausgezeichnete DC- und Einschwingstromverteilung zu erzielen. Der LT8550 wird über eine Festfrequenz von 100 kHz bis 1 MHz betrieben und kann zu einem externen Taktgeber synchronisiert werden.Merkmale
- Erweitert auf bis zu vier Phasen pro Chip
- Eingangs- oder Ausgangsspannung von bis zu 80 V
- Kaskadiert mit mehreren Chips für Applikationen mit sehr hohem Strom
- Unterstützt bis zu 18 verschiedene Phasen von 20° bis 180°
- Phasen können den Phasenwinkel teilen
- Ausgezeichnete DC- und Einschwingstromverteilung
- Phasen-verschließbare Festfrequenz von 125 kHz bis 1 MHz
- Unterstützt den bidirektionalen Stromfluss
- RSENSE- oder DCR-Stromsensoren
- Beseitigt die Notwendigkeit des Routing von empfindlichen Rückkopplungs- und Steuersignalen
- 52-Pin-QFN-Gehäuse (7 mm × 8 mm)
Applikationen
- Hochstromverteilungssysteme
- Telekommunikations-, Datenkommunikations- und Speichersysteme
- Industrieapplikationen und Fahrzeuganwendungen
Typische Applikation
Veröffentlichungsdatum: 2019-05-29
| Aktualisiert: 2024-02-15
