Analog Devices Inc. LT8309 Sekundärseitige Gleichrichtertreiber
Linear Technology/Analog Devices Inc. LT8309 Sekundärseitige Synchrongleichrichter-Treiber ersetzen die Ausgangsgleichrichter-Diode in einer Sperrwandler-Topologie. Applikationen werden nicht mehr durch die Wärmeeinschränkungen der Ausgangsdiode begrenzt, wenn die Diode durch einen n-Kanal-MOSFET ersetzt wird. Der IC leitet das Verhalten einer Diode durch Messen der Drain-Source-Spannung ab, um einen negativen Strom zu bestimmen. Die niedrigen minimalen Ein- und Aus-Zeiten der Komponenten helfen, die Störfestigkeit zu verbessern.Mit Laufzeitverzögerungen von 26 ns können Applikationen im diskontinuierlichen Leitungsmodus (DCM) und kritischen Leitungsmodus (CrCM) betrieben werden. Der Gate-Treiber verfügt über ein 0,8Ω-Pull-Down-Gerät für kurze Ausschaltzeiten. Der VCC-Spannungswert von 40 V ermöglicht, dass das Bauteil von der Ausgangsspannung oder der gleichgerichteten Drainspannung des MOSFETs angesteuert wird. Ein niedriger Ruhestrom von 400 µA maximiert den Wirkungsgrad bei niedrigen Ausgangsströmen.
Merkmale
- Wird mit DCM oder BCM/CrCM Leitungsmodus-Sperrwandler-Topologien betrieben
- VCC : 4,5 V bis 40 V
- Unterstützt MOSFETS mit bis zu 150 V
- 26 ns Ausschalt-Laufzeitverzögerung
- Genaue Mindest-Ein- und Aus-Timer für zuverlässigen Betrieb
- Anpassbarer und präziser Auslösepunkt: +5 mV bis -30 mV
- 1 Ω Pull-Down-Gate-Treiber
- SOT-23-Gehäuse mit 5 Anschlüssen
Applikationen
- Sperrwandler mit hohem Ausgangsstrom
- Sperrwandler mit hohem Wirkungsgrad
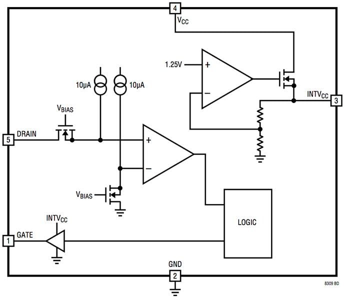
Blockdiagramm
Veröffentlichungsdatum: 2017-05-04
| Aktualisiert: 2022-03-23
