Analog Devices Inc. EVAL-CN0509-EBZ Evaluierungsboard
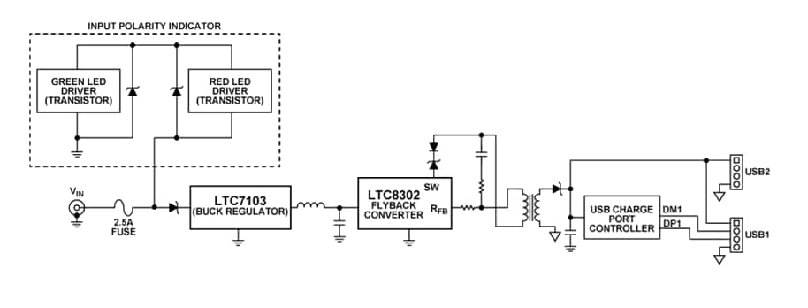
Das Analog Devices Inc. EVAL-CN0509-EBZ Evaluierungsboard bietet ein USB-Ladegerät mit großem Eingangsbereich von 5 V bis 100 V, das bis zu 2 A bei 5 V von einer großen Auswahl von DC-Quellen liefern kann. Das EVAL-CN0509-EBZ Evaluierungsboard verwendet die Kombination aus einem LTC7103 Abwärtswandler mit großem Eingang und einem LT8302 isolierten Sperrwandler. Die Schaltung akzeptiert eine DC-Spannung von 5 V bis 100 V und erzeugt eine isolierte 5-V-Versorgung über einen Standard-USB-Anschluss. Die Schaltung übersteht eine umgekehrte Verbindung von bis zu 100 V zu einer Stromquelle mit einer grünen LED, die eine korrekte Eingangspolarität und ansonsten eine rote LED anzeigt.Merkmale
- USB-Ladegerät mit großem DC-Eingangsspannungsbereich (5 V bis 100 V)
- Umpolungsschutz
- Kann mit einem dedizierten Ladeanschluss (DCP) zwei Anschlüsse laden
Erforderliche Ausrüstung
- DC-Netzteil (beliebige Spannung, 5 V bis 100 V)
- EVAL-CN0509-EBZ Evaluierungsboard
- Klein Tools® ET910 USB-Multimeter-Testgerät (oder gleichwertig)
- Mikro-USB-zu-USB-Typ-A-Kabel
- Gerät mit USB-Ladefunktion (Handy, Tablet oder tragbares Netzteil) und einem USB-Ladekabel für das Gerät
Weitere Ressourcen
Layout
Schaltplan
Veröffentlichungsdatum: 2021-06-28
| Aktualisiert: 2022-03-11
