Das Board bietet eine einfache Handhabung, und der Prüfgegenstand ist auf seinen Leitungen erhöht, um die thermische Isolierung von den 4-Lagen-Masseebenen des Boards zu verbessern.
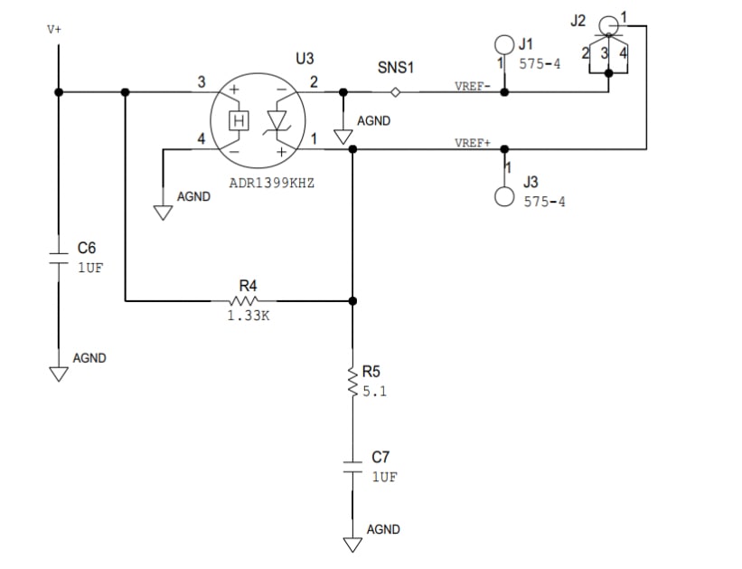
Das ADR1399H-EBZ Evaluation Board von ADI verfügt über eine isolierte Stromversorgung, was bedeutet, dass der Referenzausgang effektiv schwebend ist, wodurch die Wahrscheinlichkeit von Masseschleifen ausgeschlossen wird. Die Isolierung wird nur durch einen 1-Meg-Widerstand überbrückt. Die Stromversorgung kann über das USB-C™-Kabel erfolgen, oder es können 5 V an „VUSB“ angelegt werden, oder die Stromversorgung kann auf die Reglerausgänge an „VPRE“ oder „V+“ zurückgeführt werden. Die ultrastabilen 7,05 V werden über Bananenbuchsen und einen kantenmontierten SMA-Anschluss ausgegeben.
Merkmale
- Ermöglicht ein effizientes Prototyping
- Benutzerdefinierte Schaltungskonfiguration
- Edge-montierter SMA-Stecker
- Einfache Verbindung zu Testgeräten und anderen Schaltungen
- RoHs-konform
Erforderliche Ausrüstung
- USB-C kompatibles Ladegerät/Netzteil, oder
- Benchtop-Laborausstattung
- Mehrstelliges DMM (z. B. HP3458 oder Keithley 2001)
- Zwei Bananensteckerkabel, oder
- ein SMA-zu-Meter-kompatibles Kabel
Übersicht
Schaltplan

