Analog Devices Inc. ADL7078-EVALZ Evaluierungsboard

Das ADL7078-EVALZ Evaluierungsboard von Analog Devices ist eine zweilagige Leiterplatte (PCB), die aus kupferbeschichtetem Rogers 4350B mit einer Dicke von 10 mm hergestellt ist. Die HFIN - und HFOUT -Anschlüsse des ADL7078-EVALZ sind mit 2,9-mm-Koaxialbuchsen bestückt, und die verbundenen HF-Spuren haben eine Wellenimpedanz von 50 Ω. Der ADL7078-EVALZ von ADI ist mit Komponenten ausgelegt, die sich hervorragend für den Einsatz im gesamten Betriebstemperaturbereich von -40 °C bis +85 °C eignen.

Merkmale

  • Evaluiert den ADL7078 rauscharmen Verstärker mit hoher Überlebensfähigkeit, 1 GHz bis 20 GHz
  • End-Launch, 2,9-mm-HF-Steckverbinder
  • Über den Kalibrierungspfad (unbestückt)

Erforderliche Ausrüstung

  • HF-Signalgenerator
  • HF-Spektrumanalysator
  • RF-Netzwerkanalysator
  • 5 V, 500 mA Netzteil

Betriebs-Blockdiagramm

Blockdiagramm - Analog Devices Inc. ADL7078-EVALZ Evaluierungsboard

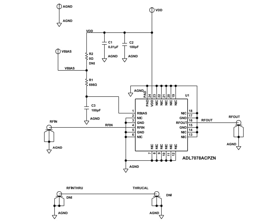
Schaltschema

Schaltplan - Analog Devices Inc. ADL7078-EVALZ Evaluierungsboard

Layout

Analog Devices Inc. ADL7078-EVALZ Evaluierungsboard
Veröffentlichungsdatum: 2023-12-15 | Aktualisiert: 2024-01-08