Analog Devices Inc. ADA4352-2 Zweikanal-PGTIA
Der Dual-Channel programmierbar Gain Transimpedanz Verstärker (PGTIA) von Analog Devices ADA4352-2 ist eine bahnbrechende Lösung für die präzise Messung kleiner Ströme über einen weiten Dynamikbereich. Die Präzision des ADA4352-2 über einen weiten Temperaturbereich von -40°C bis +125°°C ermöglicht es Benutzern, eine Kalibrierung des Endgeräts bei Raumtemperatur durchzuführen und so Prüfungszeit und Kosten zu sparen. Der ADA4352-2 integriert vier Strom-Spannungs-Gainauswahlen pro Kanal und die Verstärkung ist mithilfe von zwei Logikpins pro Kanal programmierbar um eine flexible, voll funktionsfähige, kompakte PGTIA-Lösung bereitzustellen. Darüber hinaus kann der ADA4352-2 mit einer robusten Ausgangsstufe und rauscharmem Analog-Digital- Wandler (ADCs wie AD4696) mit 16-Bit-Präzision direkt ansteuern und bietet so ein vollständiges analoges Frontend (AFE), um die anspruchsvollsten Präzisionsstrom-Messungs-Applikationen zu bewältigen.Der ADA4352-2 von Analog Devices wird in einem 3 mm × 3 mm LFCSP angeboten, wodurch die Leiterplattenfläche (PCB) im Vergleich zu einem diskreten Design mit eigenständigen Operationsverstärkern (OPVs) und Schaltern um den Faktor 10 reduziert wird.
Merkmale
- Kleine Zweikanal-Komplettlösung PGTIA und AFE
- 16-poliges LFCSP, 3 mm × 3 mm kleines Gehäuse
- Vier integrierte interne Gains pro Kanal
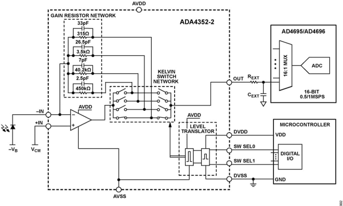
- Bereich 0, interne HF = 315 Ω
- Bereich 1, interne HF = 3,5 kΩ
- Bereich 2, interne HF = 40,2 kΩ
- Bereich 3, interne HF = 450 kΩ
- Großer Eingangsstrom-Dynamikbereich von 100 Picoampere bis Milliampere
- Hervorragende DC-Präzision
- Geringe Offsetspannung - maximal ±100μV, +25 °C
- Drift Offsetspannungsdrift – maximal ±0,85 μV/°C, -40 °C bis +125 °C
- Niedrigschalter integrierte Schalterimpedanz - 19 Ω maximal, -40 °C bis +125 °C
- Ausgezeichnete dynamische Leistung
- Bereich 0 Einschwingzeit - 1 µs
- Bereich 1 Einschwingzeit - 2 µs
- Bereich 2 Einschwingzeit - 5 µs
- Bereich 3 Einschwingzeit - 10 µs
- Die Kelvin-verbundene Architektur eliminiert Gain-Fehler aufgrund von Schalterwiderstand-Übertemperatur
- +2,7 V bis +5,5 V Einzelversorgungsbetrieb
- ±1,85 V bis ±2,75 V dualer Versorgungsbetrieb
- Produkt mit hoher Gain und Bandbreite von 8,5 MHz
- Breiter Betriebstemperaturbereich von -40 °C bis +125 °C
Applikationen
- Präzise Strom-Spannungs-Umwandlung (I in V)
- Programmierbare Verstärkungs-TIAs (Transimpendanz-Verstärker)
- Schnittstelle und Verstärkung für Fotodetektoren
- Optische Netzwerkgeräte
- Optische Leistungsmessung
- Messgeräte — Spektroskopie und Chromatografie
- Präzisions-Datenerfassungssysteme (DAQ)
Vereinfachtes Applikationsdiagramm
Veröffentlichungsdatum: 2025-05-28
| Aktualisiert: 2025-06-11
